CTO가 만드는 10X 개발 조직: AI 시대 새로운 개발 패러다임

AI 코딩 도구를 도입한 개발팀은 많습니다.

하지만 개발 조직의 속도가 10배 빨라진 곳은 거의 없습니다.

도구는 바뀌었는데, 조직의 일하는 방식은 그대로이기 때문입니다.


AI를 도입했는데, 조직은 왜 그대로인가

현장에서 반복해서 보이는 신호들입니다.

  • AI 도구는 있는데, 팀별·개인별 생산성 편차가 커졌다

  • 프론트, 백엔드, 인프라가 분리돼 AI 활용이 단절된다

  • AI가 만든 코드 때문에 리뷰와 리팩토링 비용이 늘어난다

AI 비용은 늘었지만, 조직 생산성은 곱해지지 않습니다.

문제는 AI일까요, 아니면 AI가 일할 수 없는 구조일까요?


숫자로 보면 더 명확해집니다

10일 · 1인 · 12개 마이크로서비스

360 커밋 · 78 PR · Kubernetes + GitOps + Terraform

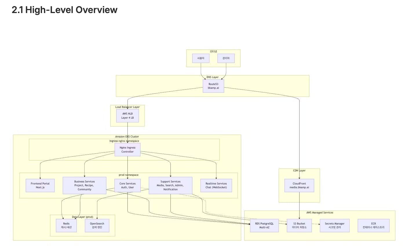
개략적인 개요 다이어그램
프로젝트의 진행 과정을 보여주는 다이어그램

팝업스튜디오 김경호 CIO가 혼자서 10일 만에 구축한 실제 프로덕션 시스템의 기록입니다.

비교해보면 차이는 분명합니다.

  • 일반적인 예상: 3–6개월 / 팀 단위

  • 실제 결과: 10일 / 1인 + AI Agent

“이게 어떻게 가능한가?” 대부분 여기서 멈춥니다.


핵심은 기술 스택이 아니었습니다

AI Agent가 실제로 수행한 범위는 다음과 같습니다.

  • 12개 마이크로서비스 아키텍처 설계 및 전체 구현

  • Terraform 기반 AWS 인프라 프로비저닝

  • Kubernetes + ArgoCD GitOps 파이프라인 구축

  • 실시간 WebSocket, OAuth 소셜 로그인

  • 8개 언어 i18n 시스템

사람이 한 일은 단 하나였습니다.

👉 AI가 이해할 수 있는 구조로 먼저 설계했는가.


왜 AI는 조직 레벨에서 실패하는가

이 웨비나는 도구 사용법을 설명하지 않습니다.

대신 CTO가 반드시 마주해야 할 구조적 실패 원인을 짚습니다.

  • 왜 AI는 항상 부분 최적화에 그치는가

  • 왜 MSA·K8s 환경에서 AI 활용은 더 어려워지는가

  • 왜 AI를 쓸수록 사람이 더 바빠지는 조직이 생기는가

  • 무엇을 설계해야 AI가 ‘개발자’가 아니라 ‘팀’처럼 일하는가

이 질문을 미루는 순간, 개발 조직의 리스크는 계속 누적됩니다.


AI 시대, CTO가 설계해야 할 단 하나의 원칙

AI Agent는 Enterprise급 시스템을 만들 수 있다.
단, 사람이 먼저 AI가 이해할 수 있는 구조를 설계해야 한다.

이 원칙을 구현하기 위한 핵심 설계 축을 웨비나에서 공개합니다.

  • 문서 기반 설계: AI가 참조하는 설계 단위는 무엇인가

  • 모노레포 컨텍스트 통제: AI가 전체를 이해하게 만드는 구조

  • CLAUDE.md: AI에게 조직 규칙을 전달하는 최소 지점

  • Zero-Script QA : 테스트 코드 없이도 버그 범위를 빠르게 좁히는 방식


강사 - 팝업 스튜디오 김경호 CIO

  • AI 협업 구조로 개발 조직의 속도를 혁신한 CIO (Chief Innovation Officer)

  • 20년 경력 + AI로 1인 → 팀급의 생산성

  • Claude Code를 활용한 전사 AI 업무 표준화

  • 위밋모빌리티 200억 시리즈B 투자 유치 경험

주요 이력

  • bkamp.ai | 혼자서 AI Agent로 12개 마이크로서비스를 10일 만에 설계·출시

  • 위밋모빌리티 CTO | MSA·Kubernetes·GitOps 기반 조직 재설계, IT 비용 50% 절감

  • ABeam Consulting (일본) | 일본 No.1 컨설팅사 출신, Softbank 빅데이터에 ML 도입 및 자사 클라우드 서비스 개발


이런 분만 참여하세요.

  • AI 도입 이후에도 조직 속도에 확신이 없는 CTO / 개발 리드

  • AI를 개인 생산성이 아니라 조직 시스템으로 만들고 싶은 분

  • 향후 1~2년, 개발 조직의 경쟁력을 책임져야 하는 분


AI토크 개요

5
1개의 답글

CTO가 만드는 10X 개발 조직: AI 시대 새로운 개발 패러다임

시작일시
2026.01.21. 오후 12:00
종료일시
2026.01.21. 오후 1:00
개발/프로젝트
팝업스튜디오 김경호 CIO