노트북LM으로 설계한 AI시대 비즈니스아키텍트

소개

AIOF 3주차에서 배운 NotebookLM은 단순한 AI 요약 도구를 넘어, 나만의 자료를 소스로 삼아 나만의 통찰을 만들어내는 도구였다. 나는 현재 기술 기반 하드웨어 기업의 제품 관리와 비즈니스 개발을 병행하고 있다. AI 전환기 속에서 내가 나아가야 할 방향을 명확히 하고자, NotebookLM에 관련 업계 자료와 내 커리어 관련 문서를 소스로 업로드하고 "핵심 역량 분석 → 커리어 전략 → 마인드맵 생성"의 3단계 프로세스를 따라 과제를 수행했다.

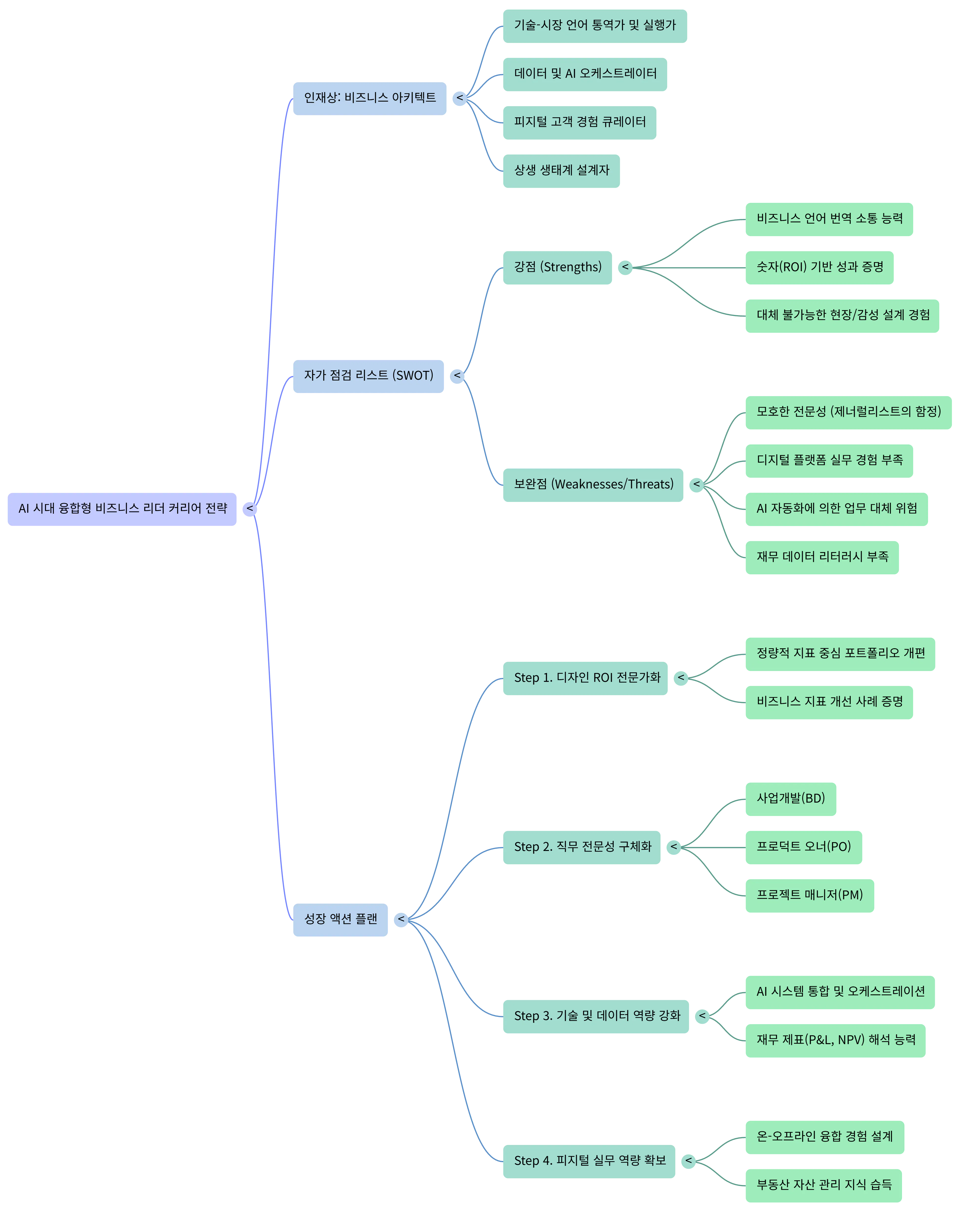
AI 시대 비즈니스 리더의 새로운 정의는 '오케스트레이터'였다. 사업개발(BD), PO, PM의 역할을 유기적으로 통합하여 비즈니스 전 과정을 지휘하고 구조적으로 해결하는 설계자로 진화해야 한다는 통찰을 얻었다.

NotebookLM의 딥리서치 결과와 브리핑 문서를 통해 분석한 결과,

Hard Skill : 데이터 기반 ROI 증명, 피지털(Phygital) 경험 설계, AI 오케스트레이션

Soft Skill : 기술-디자인-비즈니스 융합 사고, 동반성장 파트너십 구축, 비즈니스 번역가 능력

한국의 다양한 비즈니스 유형을 보여주는 포스터
프로젝트의 단계를 보여주는 마인드맵
형용사_대신_숫자로_가치를_증명하라.m4a
44.41MB
The_Business_Architect.pdf
5.68MB

나의 커리어 전략은 융합형 비즈니스 리더로 포지셔닝

STEP 1에서 나온 브리핑 문서와 학습 가이드를 소스로 변환하여 종합 커리어 전략을 설계했다. 업계 사례를 분석한 결과, AI 시대에 필요한 전략은 크게 세 가지로 정리되었다.

첫째, AI 오케스트레이션 역량 확보 — 단순 문서 작성을 넘어 AI 시스템을 통람 지휘하고 재무 지표(P&L)를 분석하는 능력이 핵심 무기다.

둘째, '디자인 ROI 전문가'로의 브랜드화 — 단순 기획을 넘어 비즈니스 성과를 수치로 증명하며 AI가 대체할 수 없는 경험을 설계해야 한다.

셋째, 2025 '피지털(Phygital)' 트렌드 공략 — 오프라인과 디지털이 융합된 시장 기회와 디지털 웰스케어 등 신사업 분야를 주목해야 한다.

현재의 위협은 AI에 의한 단순 기획/디자인 대체이며, 미래 전략은 비즈니스 아키텍트(경험 큐레이터)로 진화하는 것이다. 핵심 지표도 정성적인 기획과 디자인에서 디자인 ROI 및 재무적 데이터 리더십으로 변화하고 있다

Tip: 코드 전문은 코드블록에 감싸서 작성해주세요. ( / 을 눌러 '코드 블록'을 선택)

(내용 입력)

결과와 배운 점

배운 점과 나만의 꿀팁을 알려주세요.

1. 소스 넣는 순서가 생각보다 진짜 중요했다.

처음엔 그냥 자료만 많이 넣으면 되는 줄 알았는데 그게 아니었다. 딥리서치 결과를 먼저 넣고 브리핑 문서를 만든 다음에 그 결과를 다시 소스로 활용하니까 답변이 훨씬 더 안정적이고 일관되게 나왔다. 직접 해보니까 왜 사람들이 소스 구성이 중요하다고 하는지 알겠더라.

2. 프롬프트는 구체적으로 써야 결과가 확실히 좋아진다.

예를 들어 “핵심 역량 알려줘” 이렇게 물으면 답변이 좀 뭉뚱그려져서 나오는데

“기술 역량이랑 소프트 스킬로 나눠서 정리해주고 왜 중요한지도 같이 설명해줘” 이렇게 조건을 붙이면 훨씬 더 내가 원하는 방향으로 정리된다. 결국 AI도 내가 얼마나 정확하게 요청하느냐에 따라 결과 차이가 꽤 크다는 걸 느꼈다.

3. 마인드맵 기능은 생각보다 훨씬 유용했다.

텍스트로 길게 읽을 때는 좀 복잡하게 느껴졌던 내용도 마인드맵으로 바꾸니까 한눈에 정리됐다. 특히 전략이나 방향성을 잡아야 할 때 흐름을 보는 데 도움이 많이 됐다. 그냥 보기 좋은 기능 정도가 아니라 실제로 정리할 때 꽤 잘 쓰일 것 같았다.

과정 중에 어떤 시행착오를 겪었나요?

  • 필요한 자료를 선별해서 소스로 넣는 것이 중요

도움이 필요한 부분이 있나요?

앞으로의 계획이 있다면 들려주세요.

이번 3주차에서 배운 NotebookLM 활용법은 실습으로만 끝내지 않고 실제 업무에도 써보고 싶다. 시장 분석이나 파트너십 기획, 제품 전략 정리처럼 자료를 많이 보고 구조화해야 하는 일에 특히 잘 맞을 것 같다..앞으로는 업계 트렌드 자료도 꾸준히 넣으면서 내 업무 방향이나 커리어 전략도 계속 업데이트해보고 싶다. 직접 써보니까 NotebookLM은 단순히 요약해주는 도구라기보다 생각을 정리하고 방향을 잡는 데 도움을 주는 툴에 더 가깝다는 느낌이 들었다

.

도움 받은 글 (옵션)

참고한 지피터스 글이나 외부 사례를 알려주세요.

(내용 입력)

1

뉴스레터 무료 구독

👉 이 게시글도 읽어보세요