AI 코딩 도구는 늘었는데 왜 개발 조직은 그대로일까요?

팝업스튜디오 김경호 CIO가 말하는 10X 개발 조직의 '구조' 설계

팝업스튜디오의 김경호 CIO를 만났습니다. 10일 만에 혼자서 12개 마이크로서비스를 구축했다는 믿기 어려운 이야기의 주인공이죠. AI 시대, 개발 조직이 정말 달라질 수 있느냐는 질문에 "도구가 아니라 구조를 바꿔야 한다"는 답이 돌아왔어요.

① AI 도구를 쓰는데 조직 속도가 안 나는 이유

② 10일 · 1인 · 12개 마이크로서비스, 어떻게 가능했나

③ CTO가 지금 설계해야 할 '구조'란 무엇인가

1/21(수) 웨비나에서는 'AI가 폭발적으로 일하게 만드는 조직 구조 설계법'을 실제 사례와 함께 최초 공개합니다. 그에 앞서 김경호 CIO가 전하는 핵심 인사이트를 먼저 공개합니다.


Part 1. "도구는 바뀌었는데, 조직은 그대로다"

Q. 요즘 현장에서 가장 많이 듣는 고민이 뭔가요?

"AI 코딩 도구는 다 쓰는데, 조직 속도는 별로 안 빨라진다." 라는 말 정말 많이 듣습니다. 근데 흥미로운 게 그 문장 자체가 이미 답이거든요. 도구는 바뀌었는데 조직의 일하는 방식은 그대로다. 그게 문제죠. AI 도구는 개인 생산성을 2~3배 올려줘요. 근데 조직은 개인 생산성의 합으로 움직이지 않잖아요. 오히려 팀 단위 병목이 더 선명하게 드러날 뿐입니다.

Q. 병목이라면, 구체적으로 어떤 식인가요?

현장에서 반복적으로 보이는 위험 신호가 딱 3개예요.
첫째, AI를 잘 쓰는 사람과 못 쓰는 사람 사이 생산성 편차가 커지고요.
둘째, 프론트/백엔드/인프라처럼 조직이 분리돼 있으면 AI 활용도도 그 경계를 넘지 못합니다.
셋째, AI가 만들어낸 코드 때문에 리뷰·리팩토링 비용이 오히려 늘어요.

AI 비용만 늘고 조직 생산성은 제자리죠.
문제는 대체로 많은 조직이 그러한 상태에 머물러있다는 것입니다.

Q. 그럼 사람들은 자연스럽게 "AI가 문제 아니냐"라고 묻겠네요.

맞아요. 근데 저는 질문을 바꿔야 한다고 봐요. "문제는 AI인가?"가 아니라,"AI가 일할 수 없는 구조를 그대로 둔 게 문제 아닌가?" AI는 무섭게 솔직해요. 구조가 엉망이면 그 엉망진창을 그대로 증폭시킵니다.

Q. "AI가 일할 수 없는 구조"라는 표현, 좀 더 와닿게 설명해주신다면요?

사람도 마찬가지인데요. 규칙이 문서화되지 않고 결정이 대화방에 흩어져 있고 코드베이스가 파편화돼 있으면 신입은 팀에 적응하는 데 몇 달 걸리잖아요. AI는 그걸 훨씬 더 크게 겪어요. 컨텍스트가 구조화돼 있지 않으면 AI는 고작 개인 비서 수준이지 팀의 핵심 작업을 절대 못합니다.


Part 2. 10일 · 1인 · 12개 마이크로서비스


Q. 10일 동안 혼자 12개 마이크로서비스를 구축했다는 게 사실인가요?

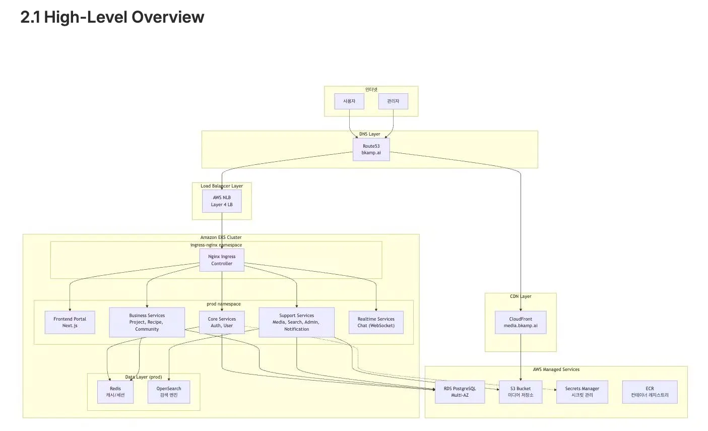
네. 실제 프로덕션 시스템이었고, 기록도 다 남아 있어요. 360 커밋, 78 PR, Kubernetes + GitOps + Terraform 기반으로 구축했습니다. 보통 이 규모면 3~6개월, 최소 5명 이상 투입되는 프로젝트죠. 근데 단 10일 만에 혼자서 끝냈어요.


Q. 다들 "스택이 뭐길래?" "도구가 뭐길래?"를 먼저 물을 것 같은데요.

(웃음) 결론부터 말하면 스택이 핵심이 아니었습니다. 사람이 한 일은 단 하나예요.
AI가 이해할 수 있는 구조로 먼저 설계하는 것. 그 구조가 만들어지면 AI Agent는 정말 많은 일을 해냅니다.


Q. AI Agent가 실제로 어디까지 했나요?

  • 12개 마이크로서비스 아키텍처 설계 및 전체 구현

  • Terraform 기반 AWS 인프라 프로비저닝

  • Kubernetes + ArgoCD GitOps 파이프라인 구축

  • 실시간 WebSocket, OAuth 소셜 로그인

  • 8개 언어 i18n 시스템

여기까지가 "AI가 수행한 범위"입니다.


Q. 그러면 사람이 한 건 "아키텍처 방향 설정" 정도였나요?

더 정확히 말하면 AI가 미친 듯이 일할 수 있는 규칙과 단위를 설계했다에 가까워요. AI를 '코딩하는 개발자'처럼 쓰는 게 아니라 '자율적으로 움직이는 개발팀'처럼 만드는 설계죠.

AI가 이해하고 실행할 수 있는 구조만 제대로 만들면 AI Agent 한 명이 엔터프라이즈급 시스템을 혼자 뚝딱 만들어냅니다.


Part 3. 왜 AI는 조직 레벨에서 실패하는가

Q. "AI는 항상 부분 최적화로 끝난다"는 말이 있던데요. 왜 그런가요?

AI는 기본적으로 주어진 맥락 안에서만 작동하거든요. 근데 조직의 실제 문제는 맥락 '사이'에 있어요.예를 들어 프론트엔드 개발자가 AI로 컴포넌트를 빠르게 만들었는데, API 스펙이 백엔드와 안 맞으면? 결국 사람이 조율해야 하고, 그 과정에서 시간이 다시 늘어나죠. AI가 아무리 빨라도 팀 전체로 보면 속도는 바닥입니다.

Q. 그럼 조직 차원에서 AI를 제대로 쓰려면 뭘 먼저 해야 하나요?

간단합니다. AI가 일할 수 있는 최소 단위를 정의하는 거예요.예를 들어 "마이크로서비스 하나를 만드는 데 필요한 모든 정보"를 한 곳에 모아놓으면, AI는 그걸 보고 처음부터 끝까지 만들 수 있어요. 근데 대부분 조직은 그런 구조가 없죠. 정보가 여기저기 흩어져 있고, 암묵지로만 존재하니까 AI가 할 수 있는 게 제한적일 수밖에 없습니다.

Q. 결국 핵심은 "구조"라는 말씀이네요.

맞아요. 도구를 바꾸는 건 쉬운데, 구조를 바꾸는 건 어렵죠. 근데 지금 시점에서는 구조를 안 바꾸면 AI의 효과를 절대 못 봅니다. 제가 10일 만에 할 수 있었던 것도 구조를 먼저 설계했기 때문이에요. 조직 AX를 원하는 CTO 분들에게 제가 꼭 드리는 말씀은 "우리 조직은 AI가 일할 수 있는 구조를 갖추고 있나?"를 먼저 물어보라는 거예요. 만약 답이 "아니오"라면 AI 도구부터 구독하지 마시고 구조부터 완전히 뜯어고치세요. 그게 진짜 10X 조직으로 가는 시작입니다.



10X 조직을 만들고 싶었다면 반드시 알아야할 AI 시대의 개발 노하우 지피터스와 김경호 CIO가 만나
어느 곳에서도 공개한 적 없던 ‘진짜’ AX된 개발 조직에 대해 이야기합니다.

1/21(수) 오후 9시 단 1시간, 무료 웨비나에서 만나보세요

1

뉴스레터 무료 구독

👉 이 게시글도 읽어보세요