투자를 위한 기업 분석에 LLM 활용할 수 있을까 ? 세번째 글

1. 소개

실제 기업 분석 글을 작성하기 위해 특정 기업의 정보를 찾고 글로 작성해 보는 작업

2. 진행 방법


2.1. LLM 이용 예시 케이스

  • Perplexity 첨부 자료 없이

  • Perplexity 첨부 자료와 함께

  • NotebookLM  첨부자료와 함께

  • ChatGPT  프로젝트 (o1)  첨부 자료와 함께

  • ChatGPT  프로젝트 (o3-mini )  deep research with 추가 질문/답변 , 첨부 자료 없이

2.2. 목표 산출물

  • 종목 분석 중 기업개요

2.3. 기본 프롬프트

아래 목차에 따라 답변해 줘
  1. 기업 개요

1.1 사업개요
  • 회사의 사업 영역과 핵심사업은 무엇인가 ?

  • 핵심사업을 어떻게 영위하는가 ?

  • 무엇이 기대되는가 ?

 1.2 재무현황
  • 사업을 지속하는데 필요한 재무 구조를 유지하고 있는가 ?

  • 향후 자금 수요현황 과 조달 방안을 요약하면 ?

1.3 경영진 과 거버넌스
  • 경영진 구성 및 최고 경영자의 역량을 분석하면 ?

  • 기업 지배 구조와 경영권은 건전하게 유지되는가 ?

  • 주주 친화도를 평가하면 ?

3. 작성된 산출물
: 별도 파일

4. 결과에 대한 판단

4.1 Perplexity : 첨부 자료 없이

읽기 좋은 글 생성 (중) , 투자 판단 근거 적합성 (중)

4.2 Perplexity : 첨부 자료와 함께

읽기 좋은 글 생성 (하) , 투자 판단 근거 적합성 (중)

4.3 NotebookLM  첨부자료와 함께

읽기 좋은 글 생성 (상) , 투자 판단 근거 적합성 (상)

4.4 ChatGPT  프로젝트 (o1)  with  첨부자료

읽기 좋은 글 생성 (중) , 투자 판단 근거 적합성 (상)

4.5 ChatGPT  프로젝트 (o3-mini )  deep research 추가 질문 답변  no 첨부자료

읽기 좋은 글 생성 (중) , 투자 판단 근거 적합성 (중)

,,,, 좀 더 체계적으로 이용하기 위한 조사

5. 각 LLM 을 종목분석 에 어떻게 활용할 것인가 ?
: 기업 투자 분석을 위한 LLM 모델 비교 및 활용 방안

5.1 LLM 모델별 특징 비교표

검은 배경에 한국어 단어 목록

5.2 분석 영역별 최적 LLM 모델

한국 이름이 다른 테이블

5.3 투자 스타일별 최적 LLM 조합

테이블의 한국 이름 목록

5.4 LLM별 투자 분석 특화 활용 사례

# Grok-3 특화 활용

- 지금 투자해야 할 타이밍인가?: X 플랫폼 데이터와 실시간 웹 정보를 기반으로 단기 투자 타이밍 분석

- 기업 평판 위기 조기 감지: 소셜 미디어에서 부정적 징후 포착

- 경영진 신뢰도 평가: CEO의 X 발언과 실제 기업 성과 일치도 분석

- 투자자 심리 지표 생성: X 플랫폼 데이터 기반 커스텀 심리 지표 개발

# NotebookLM 특화 활용

- 다중 기업 재무 건전성 비교: 여러 경쟁사의 재무제표 동시 분석

- 인용 가능한 투자 보고서 작성: 모든 데이터 소스가 추적된 공식 보고서

- 산업 보고서 세부 분석: 업계 리서치 보고서 심층 탐색

- 10년 데이터 트렌드 분석: 장기 재무 데이터 패턴 식별

# Claude 특화 활용

- 복잡한 재무 구조 이해: 복잡한 재무 각주 및 회계 정책 분석

- 위험 요소 심층 평가: 명시적/암묵적 기업 위험 요소 식별

- 장기 전략 평가: 기업 장기 전략의 일관성 및 실행가능성 분석

- ESG 약속 진정성 평가: 기업의 ESG 성명과 실제 행동 일치도 분석

# ChatGPT 특화 활용

- 투자 시나리오 시뮬레이션: Code Interpreter로 다양한 투자 시나리오 모델링

- 커스텀 재무 지표 계산: 특수 산업별 맞춤 재무 지표 개발

- 포트폴리오 최적화 모델링: 다양한 자산 배분 시나리오 최적화

- AI 기반 자동 트레이딩 로직 개발: 단순한 알고리즘 트레이딩 로직 설계

# Gemini 특화 활용

- 데이터 시각화 중심 분석: 복잡한 재무 데이터 시각적 표현

- 경쟁사 대시보드 생성: 주요 지표 기반 경쟁사 비교 대시보드

- 멀티모달 시장 분석: 차트/그래프 패턴 분석 및 해석

- 스크린샷 기반 빠른 분석: 재무 차트/그래프 이미지 해석

### Perplexity 특화 활용

- 최신 규제 변화 추적: 산업별 최신 규제 및 정책 변화 모니터링

- 학술적 투자 접근법 연구: 최신 학술 연구 기반 투자 전략 개발

- 글로벌 경제 동향 파악: 실시간 글로벌 경제 지표 및 뉴스 분석

- 출처 검증 가능한 투자 논거: 모든 투자 주장에 대한 출처 검증

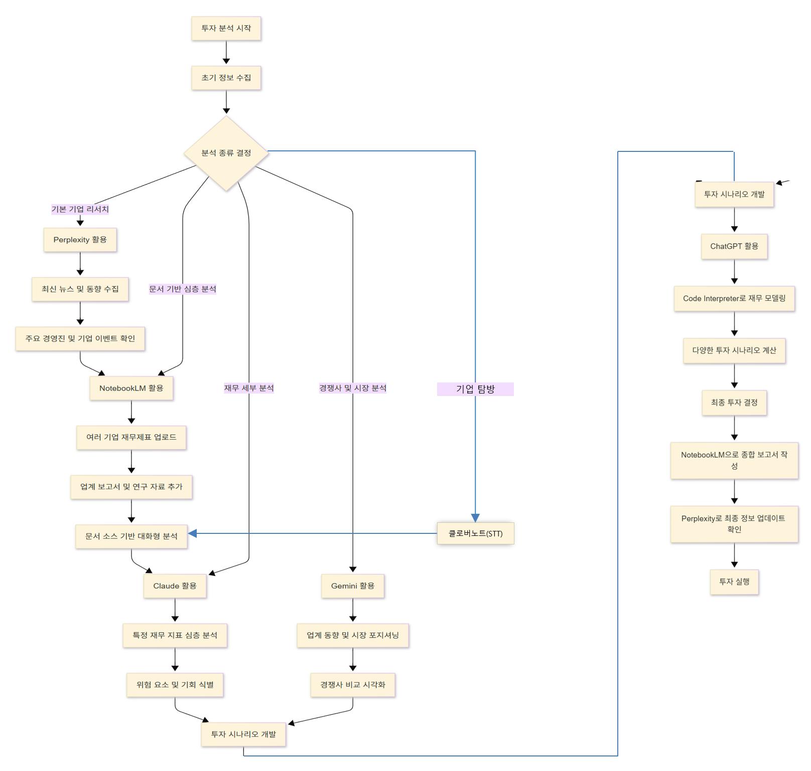
5.5. 전체 프로세스를 정리해 보면

프로세스 흐름도의 예
한국어 앱의 스크린 샷


감사합니다.

7

뉴스레터 무료 구독

👉 이 게시글도 읽어보세요