[notebookLM] 노트북LM 사용기 2편 - YouTube 소스 활용 + 학습 루틴 자동화

안녕하세요, 지난번 노트북LM 사용기 이후로 몇 가지 더 시도해본 것들이 있어서 공유드립니다.

📚 YouTube를 소스로 바로 넣을 수 있었다


지난 글에서 "류근관의 통계특강 유튜브 자막을 텍스트로 변환해서 넣고 싶다"고 했었는데요. yt-dlp + Whisper 조합도 시도해보고, 클로바노트 추천도 받았었죠.

그런데 알고 보니 노트북LM에 YouTube 링크를 바로 소스로 추가할 수 있더라고요. 자막 추출 없이 그냥 유튜브 URL만 넣으면 됩니다.

✅ 활용법 1: 강의 1개만 체크해서 집중 학습

류근관 통계특강 시리즈를 여러 개 넣어두고, 오늘 볼 강의 1개만 체크해서 활성화하면 해당 강의 내용에 대해서만 질문할 수 있어요.

전체 시리즈를 다 활성화해두면 답변이 이것저것 섞여서 나오는데, 1개만 켜두니까 "이 강의에서 말하는 표본분포가 뭐야?" 같은 구체적인 질문에 집중된 답변을 받을 수 있었습니다.

📻 활용법 2: 팟캐스트로 만들어서 듣기

지난번에 스터디장님이 댓글로 "오디오북 만들기 기능으로 이동 중에 듣는 방법도 있다"고 알려주셨는데요. 실제로 Audio Overview 기능으로 강의 내용을 팟캐스트처럼 만들어서 들어봤습니다.

출퇴근길 복습용으로 괜찮더라고요.

✨ Tip) 채팅 설정을 '학습 가이드' 모드로


채팅 설정에서 응답 스타일을 '학습 가이드'로 바꿔놓으니까 답변 퀄리티가 확 달라졌어요.

지난번에 "RAG 기반이라 답변이 어렵게 느껴진다"고 했었는데, 학습 가이드 모드로 설정하니까 개념 설명 → 예시 → 확인 질문 순서로 좀 더 친절하게 알려줍니다.

🌀 빅스비 루틴으로 학습 환경 자동화

지난번에 "침대에 누워서 작은 휴대폰으로 강의를 들을 때 어떻게 AI의 도움을 더 받을 수 있을지 고민"이라고 했었는데요.

일단 빅스비 루틴으로 학습 환경 셋팅을 자동화해봤습니다.

설정 방법:

  1. 트리거를 '기상 시간' 으로 설정

  2. '날짜 및 시간 가져오기' 기능에서 오늘 날짜를 변수로 불러온 뒤,

  3. "류근관 통계특강 {{오늘날짜}}강 틀어줘"를 빅스비로 요청

  4. App pair(분할화면)으로 유튜브 + 노트북LM 자동 배치

이제 루틴 하나만 실행하면 바로 공부 모드 진입입니다. 매일 강의 찾고 앱 열고 하는 귀찮음이 사라지니까 "일단 틀어놓자"는 심리적 허들이 낮아지더라고요.

👎 아쉬운 점: 팟캐스트 생성은 아직 수동

▲에빙하우스 망각곡선 / 출처: https://www.issuenbiz.com/news/articleView.html?idxno=30360

에빙하우스 망각곡선 기반으로 1일/3일/7일 후에 해당 강의 팟캐스트를 다시 들려주는 루틴을 만들고 싶거든요.

근데 문제는 팟캐스트 생성 자체가 수동이라는 거예요. 노트북LM에서 직접 Audio Overview 생성하고, 직접 다운받고, 직접 휴대폰에 넣어야 해요. 여기까지 자동화가 안 되니까 완전한 루틴을 만들기가 어렵더라고요.

👍 희망편: NotebookLM Podcast API

그런데 찾아보니까 NotebookLM Podcast API가 공개됐더라고요!

API를 쓰면 뭐가 좋냐면:

  • 텍스트/문서/영상 URL을 넣으면 팟캐스트 MP3를 자동 생성해줌

  • 수동으로 노트북LM 들어가서 클릭클릭 안 해도 됨

  • n8n이나 Zapier로 자동화 파이프라인 구축 가능

API 활성화하려고 Google Cloud 들어가봤는데, 결제 계정 연결이 필요해서 일단 멈췄습니다. 나중에 시간 날 때 테스트해보려고요.

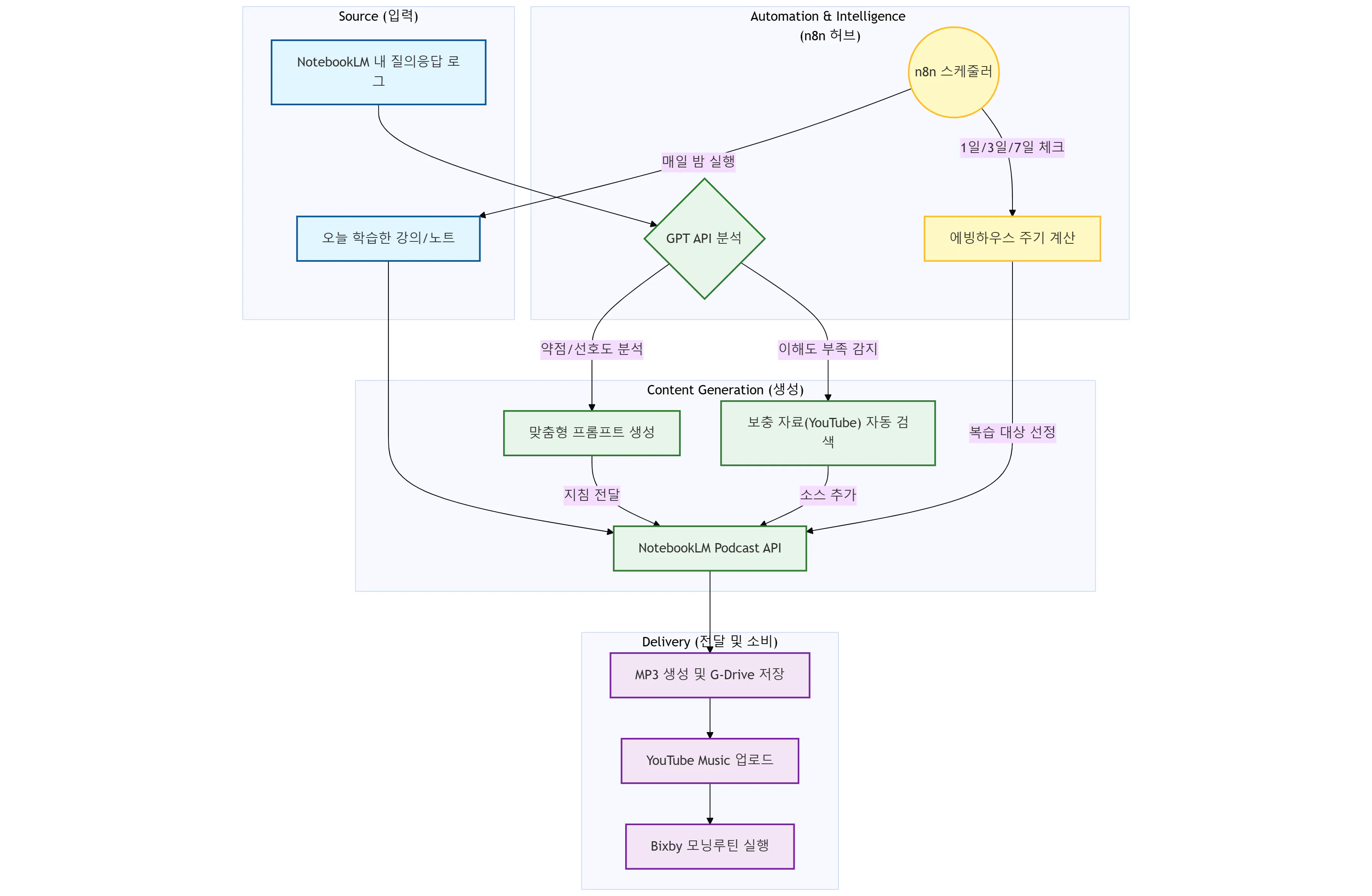
💭 상상해본 완전체 자동화 루틴

API가 되면 이런 플로우가 가능할 것 같아요.

흐름도의 예


1단계: 기본 자동화

  • n8n에서 매일 밤 자동 실행

  • 오늘 학습한 강의 → Podcast API로 복습용 팟캐스트 생성

  • 생성된 MP3를 구글 드라이브에 자동 저장

  • YouTube Music 개인 업로드로 동기화

2단계: 모닝 루틴 연동

  • 빅스비 모닝루틴에 "YT Music에서 통계 복습 재생해줘" 추가

  • 아침에 알람 끄면 자동으로 어제 배운 내용 팟캐스트가 재생

  • 에빙하우스 복습 주기(1일/3일/7일)에 맞춰 n8n 스케줄러가 자동 관리

여기까지만 해도 "듣기만 하면 되는" 수동적 복습 시스템이 완성되는 건데요.

3단계: 에이전틱 한 스푼 추가 🤖

여기서 GPT API를 연결하면 더 재밌어질 것 같아요.

노트북LM에서 제가 질문한 내용들이 쌓이잖아요. 이걸 GPT한테 넘겨서 분석하면:

  • "이 사람은 표본분포는 이해했는데, 중심극한정리 적용에서 계속 헷갈려하네"

  • "수식보다 직관적 설명을 선호하는 것 같아"

  • "실무 적용 예시를 자주 물어보네"

이런 학습 수준 진단이 가능할 것 같거든요.

그러면 단순히 "어제 배운 것에 대한 복습"이 아니라:

  • 맞춤형 팟캐스트 생성: "이 사람이 어려워하는 중심극한정리 부분을 좀 더 쉽게, 실무 예시 중심으로 설명해줘"라는 프롬프트를 Podcast API에 전달

  • 다음 강의 추천: 내 이해도 기반으로 "3강은 건너뛰고 4강 먼저 들어도 될 것 같아요" 같은 학습 경로 제안

  • 보충 자료 자동 추가: 내가 약한 부분과 관련된 유튜브 강의를 찾아서 노트북LM 소스에 자동 추가

이렇게 되면 매일 아침 나오는 팟캐스트가 "어제의 나"를 반영한 맞춤 콘텐츠가 되는 거죠.

5일치를 한번에 뽑아놓는 게 아니라, 매일 전날의 학습 기록을 보고 "오늘 이 사람한테 필요한 복습"을 그때그때 생성하는 적응형 학습 시스템...

물론 아직 API 테스트 전이라 상상 단계지만, 이거 되면 진짜 개인 과외 선생님 수준 아닌가요? 🤔 제 현업인 HRD 분야에도 적용할 수 있을 것 같아서 너무 흥미로운데, 다음에 API 테스트 성공하면 실제 구축기로 공유할게요!

1
1개의 답글

뉴스레터 무료 구독

👉 이 게시글도 읽어보세요